北京發布2023年春季流感治療相關中成藥目錄
市中醫管理局日前組織北京中醫藥防治流感專家組制定了《2023年北京春季流感中醫藥防治方案(試行)》。本市勵中醫醫療機構提供24小時網上咨詢服務,并適當增設流感專臺門診,最大可能減少患者排隊。
各區衛健部門要組織專家強化對中成藥、院內制劑、中藥湯劑的使用指導,特別是參照中醫藥防治方案后附的中成藥目錄,加強對就診患者宣傳引導,指導患者科學選擇中藥湯劑、中藥配方顆粒等多種中藥劑型和西藥、中成藥、院內制劑、中藥湯劑替代使用。同時督促屬地醫療機構做好相關中成藥、中藥飲片儲備調配。
中醫醫療機構要根據診療需求和醫院實際,合理調配醫務人員,適當增設流感專臺門診,最大可能減少患者就醫排隊。二級及以上中醫醫療機構應按照市中醫管理局方案或報市中醫管理局備案后發布的預防方,為就診患者提供中藥預防飲服務。
本市將加強中醫藥兒科診療服務,鼓勵有條件的中醫醫療機構兒科門診應開盡開,并在不過度增加醫務人員負擔的情況下,統籌醫療資源,開設兒科延時門診和夜間門診,以滿足流行高峰期醫療需求。
市中醫管理局鼓勵各中醫醫療機構(包括互聯網醫院、開展互聯網診療服務的醫療機構)通過互聯網診療平臺,為流感患者在線開具處方,并委托符合條件的第三方將藥品配送到患者家中。鼓勵醫療機構提供24小時網上咨詢服務,為流感患者提供就醫咨詢、用藥指導等服務。
2023年北京春季流感中醫藥防治方案(試行)
一、兒童流感治療方藥
【臨床表現】起病急,高熱,無汗,身痛,咽痛,流涕,咳嗽,納差,惡心欲嘔,大便干。舌紅,苔白厚或黃厚膩,脈浮數。退熱后咳嗽遷延不愈。
1. 肺衛風熱
【治法】疏風化濕,清熱解毒
【基礎方】
銀 花10g 連 翹10g 黃 芩10g 蒼 術 6g 生石膏15g(先煎) 蘆 根15g 藿 香10g(后下)牛蒡子 6g 薄 荷 5g(后下) 陳 皮6g 生麥芽 9g
每日一劑,水煎或顆粒劑,餐后口服:3-6歲,每次50毫升,一日2次;6-14歲,每次100毫升,一日2次;14-18歲,每次200毫升,一日2次。
【中成藥】可辨證選用小兒感冒顆粒、小兒豉翹清熱顆粒、金蓮清熱泡騰片、芩香清解口服液、小兒柴桂退熱顆粒、小兒熱速清顆粒等。
2. 痰熱阻肺
【治法】宣肺清熱,止咳化痰
【基礎方】
炙麻黃3g 苦杏仁 6g 生石膏15g(先煎) 桔 梗3g
黃 芩6g 前 胡10g 連 翹10g 瓜 蔞10g
浙貝母6g 魚腥草10g(后下)生甘草3g 萊菔子9g
煎服方法同上
【中成藥】可辨證選用兒童咳液、小兒消積止咳口服液、肺熱咳喘口服液、小兒咳喘靈口服液、開喉劍噴霧劑、金振口服液等。
二、兒童流感預防方藥
大青葉3g 薄 荷3g(后下) 炒山楂3g 菊 花3g
陳 皮6g 蘆 根10g
水煎服,每日一劑,連服5天。
三、成人流感治療方藥
1. 風熱襲表
【臨床表現】發熱或不發熱,咳嗽,目赤,咽干,咽痛咽紅,流涕,口渴喜飲,舌紅苔薄黃,脈數。
【治法】疏風清熱
【基礎方】
銀 花15g 連 翹15g 牛蒡子15g 荊芥穗9g
薄 荷6g(后下) 桑 葉15g 菊 花15g 玄 參15g
苦杏仁10g 浙貝母10g 蘆 根30g 生甘草6g
水煎服,日一劑。
【中成藥】金花清感顆粒,桑菊感冒片
2. 風寒束表
【臨床表現】惡寒發熱,頭身疼痛,咳嗽,痰白,舌苔薄白,脈浮緊。
【治法】疏風散寒
【基礎方】
炙麻黃6g 苦杏仁10g 桂 枝10g 葛 根15g
羌 活10g 蘇 葉10g(后下) 荊 芥10g 白 芷10g
炙甘草6g
水煎服,日一劑。
【中成藥】感冒清熱顆粒,九味羌活丸
3. 風熱犯肺
【臨床表現】發熱盛,咽紅咽痛,目赤瞼紅,口渴喜飲,咳嗽,舌紅苔黃,脈滑數。
【治法】清熱解毒,宣肺透邪
【基礎方】
炙麻黃6g 苦杏仁 9g 生石膏30g(先煎) 知 母10g
蘆 根30g 牛蒡子15g 浙貝母10g 黃 芩10g
金銀花15g 青 蒿15g(后下) 荊 芥10g 生甘草6g
北沙參15g
水煎服,日一劑。
【中成藥】金花清感顆粒,連花清瘟膠囊
4. 表寒里熱
【臨床表現】惡寒,高熱,頭痛,身體酸痛,咽痛咽紅,鼻塞流涕,口渴,舌質紅,苔薄,脈數。
【治法】解表清里
【基礎方】
炙麻黃 6g 桂 枝10g 羌 活10g 生石膏30g(先煎)
黃 芩15g 知 母10g 赤 芍15g 炙甘草6g
水煎服,日一劑。
【中成藥】金花清感顆粒,連花清瘟膠囊
5. 肺胃蘊邪
【臨床表現】發熱、或惡寒,惡心,嘔吐,腹脹,腹痛腹瀉,頭身酸痛。舌質紅,苔厚膩,脈滑數。
【治法】清肅肺胃,化濕和中
【基礎方】
葛 根15g 黃 芩15g 黃 連10g 蒼 術15g
藿 香10g(后下) 姜半夏 9g 蘇 子10g 厚 樸10g
苦杏仁 9g 白 芍12g 甘 草6g
水煎服,日一劑。
【中成藥】葛根芩連微丸、藿香正氣制劑等
6. 毒壅氣營
【臨床表現】高熱,咳嗽,胸悶憋氣,喘促氣短,煩躁不安,甚者神昏譫語,大便不通暢,舌絳,苔黃,脈數。
【治法】清氣涼營,通腑開竅
【基礎方】
炙麻黃 9g 苦杏仁9g 瓜 蔞30g 生大黃10g(后下)
生石膏45g(先煎) 赤 芍15g 水牛角30g 銀 花15g
連 翹15g 人 參15g(另煎) 知 母10g
水煎服,日一劑。
【中成藥】安宮牛黃丸、痰熱清、血必凈、清開靈、醒腦靜注射液等。
四、成人流感預防
1. 金蓮花3g,薄荷3g,生甘草3g,代茶飲。
2. 易感風寒者可用生姜10g,大棗5g,代茶飲。
五、調護
1. 注意氣候變化,隨時增減衣物。
2. 盡量少去人群聚集的場所,戴口罩,房間多通風,勤洗手。
3. 患流感后宜多飲溫水,飲食要清淡,保持大便通暢。
4. 老人、孕婦、嬰幼兒、肥胖者和有慢性病者,患流感后請及時就醫,在醫生指導下選用中醫藥辨證治療。
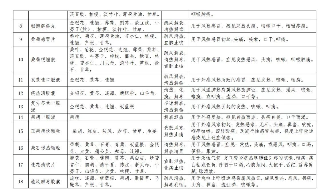
2023年春季流感治療相關中成藥目錄




北京日報客戶端 | 記者 孫樂琪
版權聲明:凡注明“來源:中國西藏網”或“中國西藏網文”的所有作品,版權歸高原(北京)文化傳播有限公司。任何媒體轉載、摘編、引用,須注明來源中國西藏網和署著作者名,否則將追究相關法律責任。

中國西藏網微博
中國西藏網微信






